埃克塞特大学 | 2025埃克塞特大学语言班开放招生啦!
想要提前适应英国的学习及生活环境,顺便感受一下更浓厚的英语氛围?又或是英语水平卡在瓶颈,就差突破最后一道坎?


申请流程
Application
1.1 如何申请
1.2 申请处理
📅INTO服务承诺:
- 录取申请:2个工作日
- 所有通信回复:2个工作日
- 标准CAS签发:2个工作日
- 联合CAS(学位预备英语课程 + 学位课程)签发:酌情处理
- 需要已经支付PSE课程全费以及大学课程的押金
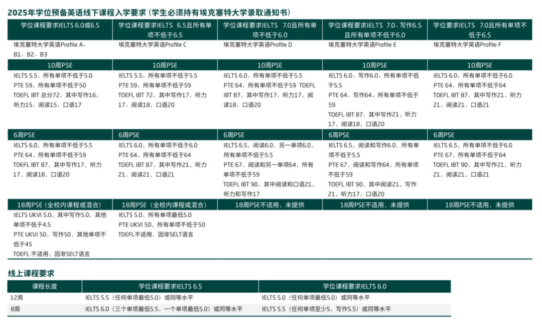
入学要求
Requirements

可接受语言类型:
线上课程目前可接受语言:UKVI IELTS 和 Non-UKVI IELTS、UKVI PTE、IELTS indicator、TOEFL(iBT) inc. Home Edition、LanguageCert SELT、Non-UKVI PTE、Duolingo。 线下申请单个CAS,可接受语言:UKVI IELTS 和 UKVI PTE、LanguageCert SELT。 线下申请联合CAS,可接受语言:UKVI IELTS 和 Non-UKVI IELTS、UKVI PTE、IELTS indicator、TOEFL(iBT) inc. Home Edition、LanguageCert SELT、Non-UKVI PTE、Duolingo。 雅思接受单项重考。
课程详情
Details

课程选择注意事项:
若无法在以上课程的截止日期前递交申请、确认或申请CAS
但是否能成功延期将取决于具体情况,请以实际答复为准。因获签时间难以估计,建议尽早计划,以保证能及时到校。
如果在已经确认了10周的PSE课程后,想改为6周的课程,那么最迟需要在2025年5月16日中午12点(英国时间)前联系INTO区域办公室,提交新的语言成绩证明。
针对6周和10周的语言班只提供线下授课课程,需要线上学习的同学可参考选择8周和12周的线上课程;为期18周的语言班可以选择纯线下课程,或是线上线下结合的混合式教学课程。
申请18周的线上线下结合课程需要在申请截止日期之前提交一份符合签证要求的SELT语言成绩(例如:UKVI 雅思)。
如果选择线上课程,则课程需全程线上,不允许中途申请转到线下。若达到10周线下课程的入学要求,可以申请入读12周线上课程;若达到6周线下课程的入学要求,可以申请入读8周线上课程。
英国留学网(www.englandstudy.cn/)是英国留学国际学生服务中心旗下:专注于英国一站式留学申请服务的专业网站。英国留学国际学生服务中心是英国专业从事中国留学生来英国,游学,考察,对接的服务组织,主要从事出国留学、留学回国和来英留学以及教育国际交流与合作的有关服务,与国内外相关机构建立了良好的业务合作关系。
服务中心官网:(http://www.englandstudy.cn/)
咨询服务热线:400-0665-211
推荐
-
-
QQ空间
-
新浪微博
-
人人网
-
豆瓣
